Linear regression with gradient descentBeijing Institute of Technology | Ming-Jian Li
The following Python code is a companion code for the course on Artificial Intelligence and Simulation Science. It functions to fit a curve using linear regression based on a given dataset and make predictions, with parameter optimization using the gradient descent method.
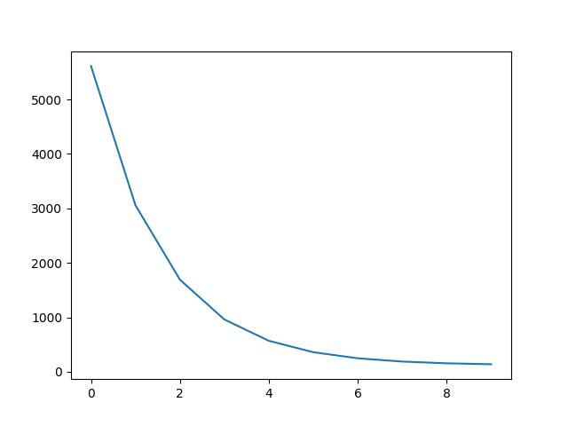
1import numpy as np2import matplotlib.pyplot as plt3 4# prepare data5data = np.array([[32, 31], [53, 68], [61, 62], [47, 71], 6 [59, 87], [55, 78], [52, 79], [39, 59], 7 [48, 75], [52, 71], [45, 55], [54, 82], 8 [44, 62], [58, 75], [56, 81], [48, 60], 9 [44, 82], [60, 97], [45, 48], [38, 56],10 [66, 83], [65, 118], [47, 57], [41, 51], 11 [51, 75], [59, 74], [57, 95], [63, 95], 12 [46, 79], [50, 83]])13 14x = data[:, 0]15y = data[:, 1]16 17# define loss function18def compute_cost(w, b, data):19 total_cost = 020 M = len(data)21 # calculate loss, and get average22 for i in range(M):23 x = data[i, 0]24 y = data[i, 1]25 total_cost += (y - w * x - b) ** 226 return total_cost / M27 28# define hyperparameters29alpha = 0.000130initial_w = 031initial_b = 032num_iter = 1033 34# gradient descent algorithm 35def grad_desc(data, initial_w, initial_b, alpha, num_iter):36 w = initial_w37 b = initial_b38 # define a list to store all loss values39 cost_list = []40 for i in range(num_iter):41 cost_list.append(compute_cost(w, b, data))42 w, b = step_grad_desc(w, b, alpha, data)43 return [w, b, cost_list]44 45def step_grad_desc(current_w, current_b, alpha, data):46 sum_grad_w = 047 sum_grad_b = 048 M = len(data)49 # sum up50 for i in range(M):51 x = data[i, 0]52 y = data[i, 1]53 sum_grad_w += (current_w * x + current_b - y) * x54 sum_grad_b += current_w * x + current_b - y55 # get current gradient56 grad_w = 1 / M * sum_grad_w57 grad_b = 1 / M * sum_grad_b58 # update w and b59 updated_w = current_w - alpha * grad_w60 updated_b = current_b - alpha * grad_b61 return updated_w, updated_b62 63# use gradient descent method to get best w and b64w, b, cost_list = grad_desc( data, initial_w, initial_b, alpha, num_iter )65print("w is: ", w)66print("b is: ", b)67cost = compute_cost(w, b, data)68print("cost is: ", cost)69plt.plot(cost_list)70plt.show()71 72# draw a fitting curve73plt.scatter(x, y)74# give prediction for each x75pred_y = w * x + b76plt.plot(x, pred_y, c='r')77plt.show()The process of the loss value decreasing is as follows:
